The Ministry
Subcategories
Leadership
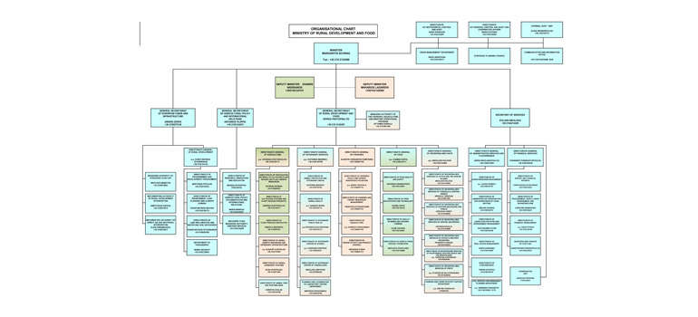
| Minister KONSTANTINOS TSIARAS Deputy Minister IOANNIS ANDRIANOS General Secretariat of Rural Development and Food SPIROS PROTOPSALTIS General Secretariat of European Funds and Infrastructure ARGIRO ZERVA General Secretariat of Agricultural Policy and International Relations ANTONIOS FILIPPIS Permanent Secretary STYLIANI NIKOLAOU |
Agricultural Policy
Rural Development Policy comprises interventions by the ministry of Rural Development and Food, in the rural growth and the economy of the countryside, via national or European policies.
The interventions focus on the production of sufficient and safe quality products, as well as on safeguarding a satisfactory level of rural income and reasonable prices of products to the consumer. Furthermore there is a motivation towards providing public goods, sustainable use of natural resources and the protection of the environment.
The Rural Policy deals with social, economical, environmental and cultural issues of rural regions and societies of the countryside, For this reason, the Ministry studies data of the rural sector, discusses with stakeholders, sets long and medium–term objectives, and plans the implementation of policies compatible with the frameset by the Common Agricultural Policy of European Union.
Library of our Ministry

CONCISE THEMATIC CATALOGUE
Complete collection of FAO publications
Agricultural Sciences
Other Sciences
Economics - Statistics
Agricultural Policy - Law
Agronomics - Trade
Education - Labour
Cultivations
Nutrition
Arts
CONTACTS: Menandrou 22 10552 Athens (1st Floor)
Telephones: 210 2125018
210 2125019
Fax: 210 5241987
email:
Working Hours : 9:00π.μ. - 3:00μ.μ from Monday to Friday
Library of our Ministry (2)

CONCISE THEMATIC CATALOGUE
Complete collection of FAO publications
Agricultural Sciences
Other Sciences
Economics - Statistics
Agricultural Policy - Law
Agronomics - Trade
Education - Labour
Cultivations
Nutrition
Arts
CONTACTS: Menandrou 22 10552 Athens (1st Floor)
Telephones: 210 2125018
210 2125019
Fax: 210 5241987
email:
Working Hours : 9:00π.μ. - 3:00μ.μ from Monday to Friday
test-category
;fk;asdfkj ajsd
a;sdjf klajsd
asdlfjkaklsjfa



